ReZero's blog
HOME
CATEGORIES
TAGS
HOME
CATEGORIES
TAGS
138
Tags
21
Categories
60
Posts
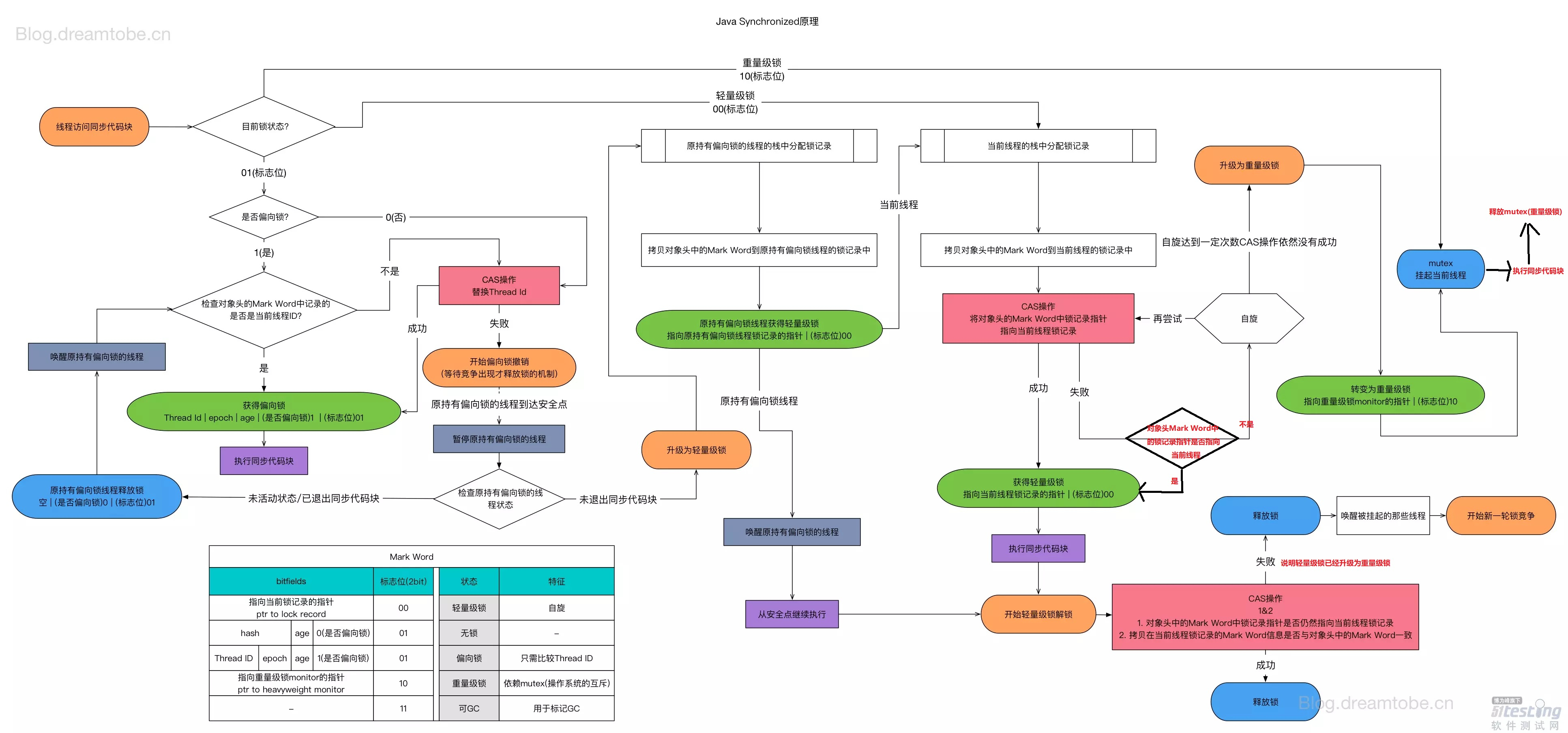
Java Lock
ReZero
Lv4
2020-08-12 10:35
2020-08-12 10:35
Created
2025-05-26 05:53:22
2025-05-26 05:53:22
Updated
Java
Java
|
Lock
Java Lock
锁升级
Title:
Java Lock
Author:
ReZero
Created at :
2020-08-12 10:35:00
Updated at :
2025-05-26 05:53:22
Link:
https://rezeros.github.io/2020/08/12/java-lock/
License:
This work is licensed under
CC BY-NC-SA 4.0
.
#Java
#Lock
2020.08.14
Prev posts
Algo tips
Next posts
Comments
On this page
Java Lock
Java Lock
锁升级